日前,黑龍江省印發《黑龍江省建立健全綠色低碳循環發展經濟體系實施方案》。根據方案,該省將推動能源體系綠色低碳轉型,積極構建新型電力系統,“十四五”期間,新增風電、光伏、生物質電等新能源及可再生能源裝機3000萬千瓦以上,到2025年全省非化石能源裝機占比超過50%;同時嚴控新增煤電裝機容量,將80萬千瓦煤電機組轉為調峰或應急備用;新增熱電聯產機組不超過300萬千瓦,2025年以后原則上不再新增。?
【原文如下】
黑龍江省建立健全綠色低碳循環發展經濟體系實施方案
?
為貫徹落實《國務院關于加快建立健全綠色低碳循環發展經濟體系的指導意見》(國發〔2021〕4號),促進經濟社會發展全面綠色轉型,結合我省實際,制定本實施方案。
一、總體要求
以習近平新時代中國特色社會主義思想為指導,深入貫徹習近平生態文明思想和習近平總書記對黑龍江的重要講話重要指示批示精神,完整準確全面貫徹新發展理念,牢固樹立“綠水青山就是金山銀山,冰天雪地也是金山銀山”理念,堅持重點突破、創新引領、穩中求進、市場導向,堅決去、主動調、加快轉,提升放大綠色發展優勢,全方位全過程推行綠色規劃、綠色設計、綠色投資、綠色建設、綠色生產、綠色流通、綠色生活、綠色消費,統籌推進經濟高質量發展和生態環境高水平保護,建立健全綠色低碳循環發展的經濟體系,確保實現碳達峰、碳中和目標。
到2025年,綠色產業比重明顯提升,綠色低碳循環發展的生產體系、流通體系、消費體系初步形成。單位GDP能耗下降15%,單位GDP二氧化碳排放下降16%,非化石能源消費比重提高到15%左右,非化石能源裝機占比超過50%,地級城市空氣質量優良天數比例提高到94%。到2035年,綠色產業規模邁上新臺階,廣泛形成綠色生產生活方式,碳排放達峰后穩中有降,建成富強民主文明和諧美麗的社會主義現代化新龍江。
二、健全綠色低碳循環發展的生產體系
(一)加快工業綠色升級步伐。將優化工業結構作為重中之重,推進項目源頭控碳、生產過程降碳、生態系統固碳,加快發展綠色低碳產業,堅決遏制高耗能高排放項目盲目發展。繼續深化供給側結構性改革,依法依規淘汰落后產能和化解過剩產能,加快實施重點行業綠色化改造,推行產品綠色設計,使用綠色低碳原材料,建設綠色建造體系。深入實施綠色制造,培育一批綠色工廠、綠色園區。加快循環發展,組織好齊齊哈爾、大慶、雞西、七臺河等國家級資源綜合利用基地建設。扎實推進清潔生產監管,依法對“雙超、雙有、能耗超限額”企業實施強制性清潔生產審核,強化以排污許可制為核心的固定污染源監管。
專欄1 促進工業綠色升級

(二)提升農業綠色發展品質。圍繞科技助農、綠色優農、質量興農、品牌強農、產業富農“五大行動”,加強農業環境管控,強化土壤固碳減排功能,推進農產品綠色化低碳化生態化。采取工程、農藝、生物等措施,保護好黑土地這個“耕地中的大熊貓”。深入實施農作物和畜禽良種聯合攻關,推進制種基地和良種繁育體系建設,實現農產品品種培育,促進品質提升。鼓勵發展生態種植、生態養殖,加強綠色食品、有機農產品認證和管理。發展設施農業,推進生產過程節能降耗。開展“中國糧食、中國飯碗”質量提升行動,打好寒地黑土、綠色有機、非轉基因優勢牌,加快推動農業由數量型向數量質量效益型轉變。發展生態循環農業和林業循環經濟,推進秸稈綜合利用,建立畜禽糞污收集、貯存、處理和利用體系。推行節水農業、高效用水技術、地表水置換地下水,實施休耕停水、控灌節水、工程換水“三水”措施。加強農膜污染治理,實施農藥、獸用抗菌藥使用減量和產地環境凈化行動。加快一二三產業融合發展。
專欄2 推進農業綠色發展

(三)鼓勵服務業綠色升級。提高生產性服務業綠色發展質量,鼓勵研發設計、檢驗檢測認證、商務咨詢、服務外包、現代物流、信息技術、會展等服務業加快綠色轉型,鼓勵辦展設施循環利用,辦好綠色展會,創新綠色服務模式,助力制造業綠色低碳循環發展。推進生活性服務業綠色發展,培育壯大商貿綠色流通主體,有序發展出行、住宿等領域共享經濟,提高閑置資源利用率。鼓勵星級飯店、酒店、餐飲行業不主動提供一次性用品,引導消費方式綠色化。嚴格落實推動汽修、裝修裝飾等行業使用低揮發性有機物含量原輔材料的要求,加強國家和地方涂料、油墨、膠粘劑、清洗劑等產品VOCs(揮發性有機物)含量限值標準執行情況的監督檢查。
(四)積極發展寒地冰雪產業。抓住北京冬奧會契機,將冰雪“冷資源”轉換成“熱經濟”,充分釋放亞布力論壇能量,把亞布力發展成高端企業董事會、年會舉辦地,打造成我省數字經濟和振興發展的品牌。推進寒地特色產業發展,建設黑河、大興安嶺寒地測試產業基地。豐富冰雪經濟譜系,弘揚冰雪文化和名人,促進冰雪旅游、冰雪運動、冰雪文化、冰雪節慶、冰雪娛樂、冰雪裝備、冰雪教育培訓等協同創新發展,做強做大冰雪產業。
(五)培育壯大綠色環保產業。加快培育綠色產業市場主體,落實國家綠色產業指導目錄,扶持一批“專精特新”中小企業、綠色技術創新企業,培育一批專業化骨干企業,積極爭取創建國家綠色產業示范基地,依托省建投集團組建生態環保集團。加快發展節能環保服務業,推進合同能源管理、合同節水管理,推廣節能咨詢、診斷、設計、融資、改造、托管等“一站式”綜合服務模式,充分發揮環境污染第三方治理等模式和以環境治理效果為導向的環境托管服務。
專欄3 開展節能環保服務業試點

(六)推動園區綠色轉型。實施產業園區綠色化培育工程,提高新建園區綠色低碳循環水平,從設計開始貫穿綠色發展理念,依法依規開展規劃環境影響評價,嚴格準入標準。推進既有園區和產業集群循環化改造,在培育6個千億級產業園區和50個以上百億級產業園區過程中,促進園區公用設施共建共享、能源梯級利用、水資源循環使用、廢物綜合利用,規劃布局分布式新能源。鼓勵化工等產業園區配套建設危險廢物集中貯存、預處理和處置設施。
(七)構建綠色供應鏈。探索產品全生命周期綠色環保管理,鼓勵企業開展綠色設計、選擇綠色材料、實施綠色采購、打造綠色制造工藝、推行綠色包裝、開展綠色運輸、加強廢棄產品回收處理。開展省級綠色供應鏈管理企業評價,擇優向上推薦,積極創建省級以上綠色供應鏈管理企業。
三、健全綠色低碳循環發展的流通體系
(八)提升物流綠色發展水平。積極調整運輸結構,推進鐵路、公路、航空、水運等多式聯運。加快鐵路專用線、綜合貨運樞紐建設,持續推動大宗貨物運輸公轉鐵。構建完善國際航線網絡及貨運網絡,建成面向北美的航空物流中心,構筑東北亞面向歐洲的重要門戶。加強運輸組織管理,促進各種運輸方式和運輸組織形式間的有效銜接、高效運轉。發展綠色倉儲,支持節能環保型倉儲設施、綠色分揀中心建設,推廣使用可循環、可折疊包裝產品和物流配送器具。推廣綠色低碳運輸工具,港口和機場服務、城市物流配送、郵政快遞等領域要優先使用新能源或清潔能源汽車。
專欄4 推進綠色物流體系建設

(九)完善再生資源回收利用體系。推進垃圾分類與再生資源回收“兩網融合”,支持建立再生資源區域分類回收和交易中心,合理布局建設回收體系,提高再生資源回收率。落實生產者責任延伸制度,以電器電子產品、汽車、鉛蓄電池、飲料紙基復合包裝等領域為重點,鼓勵有條件的生產企業加快建立逆向物流回收體系。支持再生資源回收企業建立在線交易平臺,完善線下回收網點。
(十)提升綠色低碳貿易品質。積極優化貿易結構,引導企業擴大先進技術、成套設備、高端裝備和關鍵零部件進口,支持企業開展國際認證,提升出口商品附加值。積極探索國際仲裁服務,強化信譽體系建設。強化邊境口岸內外同防,落實落細常態化疫情防控措施,筑牢生物安全防線,強化系統治理和全鏈條防控,建立健全重大生物安全突發事件應急預案,全面提升生物安全治理能力。推進綠色“一帶一路”合作,深化與俄羅斯哈巴羅夫斯克邊疆區生態環境保護交流合作。
四、健全綠色低碳循環發展的消費體系
(十一)鼓勵綠色產品消費。加大政府綠色采購力度,落實環境標志產品、節能產品政府采購品目清單等相關制度,擴大綠色產品采購范圍和規模,逐步將綠色采購制度擴展至國有企業。鼓勵工業企業研發生產綠色設計產品,增加市場供給。暢通綠色產品消費渠道,鼓勵各地采取補貼、積分獎勵等方式促進綠色消費,鼓勵電商平臺設立綠色產品銷售專區。加強綠色產品和服務認證管理,完善監管機制,嚴厲打擊能效、水效、環境標識、電器電子產品有害物質限制使用等虛標行為。推廣綠色電力證書交易,引領全社會提升綠色電力消費。
(十二)倡導綠色低碳生活方式。因地制宜推進生活垃圾分類和減量化、資源化,加快建設與生活垃圾分類相匹配的收運、回收、處理設施,實現生活垃圾分類資源價值和環保價值。扎實推進塑料污染全鏈條治理,開展年度塑料污染治理聯合專項行動。推廣應用一聯電子運單、45毫米以下瘦身膠帶,推行簡約包裝,開展過度包裝和隨意包裝專項治理,推行電商件不再二次包裝。加強宣傳引導,積極引導綠色出行,深入開展愛國衛生運動,推進節約糧食專項行動、光盤行動,杜絕“舌尖上的浪費”。開展綠色生活創建活動,做好全國節能宣傳周、低碳日、環境保護日等宣傳活動,倡導簡約適度、綠色低碳的生活方式。
五、建立健全綠色基礎設施體系
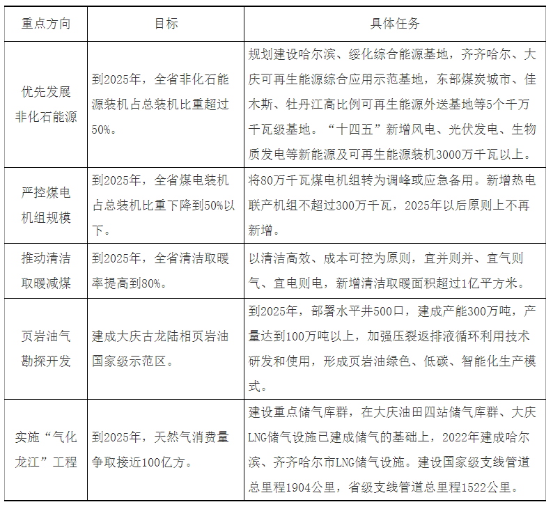
(十三)推動能源體系綠色低碳轉型。堅持節能優先,完善能源消費總量和強度雙控制度,推進用能低碳化、電氣化。優先發展非化石能源,規模化、基地化開發風能、太陽能資源,推動生物質能充分利用、替代散煤,推進佳木斯一體化小型核能供熱堆示范,開展地熱能、氫能等清潔能源應用試點。清潔高效開發利用化石能源,深入實施“氣化龍江”工程,嚴控新增煤電裝機容量,著力保障能源安全穩定供應。積極構建新型電力系統,堅持“源網荷儲”一體化和多能互補發展,優化電網網架結構,推進外送通道建設,實施城鄉配電網建設和智能升級計劃,推進農村電網改造升級。提高電網調峰能力,2022年底前荒溝抽水蓄能電站建成投產,加快推進尚志、依蘭等地7個總裝機950萬千瓦的抽水蓄能電站前期工作,發展新型儲能。加快推進清潔供暖,開展智慧供暖試點,建設全國智慧供熱產業云基地。開展二氧化碳捕集、利用和封存試驗示范,推動等離激元熱催化二氧化碳合成清潔燃料技術工程應用,支持熱合成催化碳捕集利用示范項目申報國家低碳技術目錄。
專欄5 推動能源綠色發展

(十四)推進城鎮環境基礎設施建設升級。提升污水收集處理能力,實施雨污管網分流改造更新工程。提升城市污泥無害化處置率和資源化利用率,持續推進城鎮生活污水處理提質增效專項行動,持續開展年度污水處理規范化管理評估,基本消除城市黑臭水體。加快城鎮生活垃圾處理設施建設,推進垃圾焚燒發電、餐廚垃圾處理、建筑垃圾處理等項目建設。加強小微企業等社會源危險廢物集中收集貯存能力建設,提升信息化、智能化監管水平,嚴格執行經營許可管理制度。提升醫療廢物應急處理能力,加強分類管理,完善收集轉運處置體系,指導做好應急處置物資儲備工作。
專欄6 推動城鎮環境綠色發展

(十五)提升交通基礎設施綠色發展水平。組織實施《關于推動基礎設施高質量發展的實施方案》。將生態環保理念貫穿交通基礎設施規劃、建設、運營和維護全過程,提高新建交通設施綠色標準,積極打造綠色公路、綠色鐵路、綠色港口、綠色空港。進一步完善高速鐵路網,推進既有鐵路電氣化改造,打造以哈爾濱為中心的快速交通圈。加快綠色交通基礎設施建設,有序推進充電樁、配套電網、加注(氣)站、加氫站等基礎設施建設。到2025年,力爭新增各類充電終端1.7萬個以上。推廣綠色照明,以城市道路、隧道照明節能改造為重點實施綠色照明工程。
(十六)改善城鄉人居環境。統籌城市發展和安全,優化空間布局,合理確定開發強度,鼓勵城市留白增綠。增強城市防洪排澇能力。開展綠色社區創建行動,大力發展綠色建筑,建立綠色建筑標識制度,結合城鎮老舊小區改造推動社區基礎設施綠色化和既有建筑節能改造。加快推進農村人居環境整治,因地制宜推進農村改廁、生活垃圾處理和污水治理、村容村貌提升、鄉村綠化美化等,建立日常運行管護機制,推廣“龍江民居”試點經驗。
六、構建市場導向的綠色技術創新體系
(十七)鼓勵綠色低碳技術研發。實施綠色技術創新攻關行動,圍繞節能環保、清潔生產、清潔能源等綠色低碳循環發展領域開展關鍵技術研發。培育建設一批省級綠色技術領域工程技術研究中心、重點實驗室等各類創新基地平臺,支持各類科研平臺啟動綠色低碳前沿技術研究。鼓勵企業與高校、科研院所聯合組建綠色低碳循環發展領域各類科技創新基地,促進產學研協同創新。
(十八)加速科技成果轉化。積極利用首臺(套)重大技術裝備政策支持綠色技術應用,推廣應用“揭榜掛帥”制等科技項目組織模式。強化對俄科技創新合作。發揮與廣東、深圳對口合作優勢,培育實施戰略性旗艦項目。推進綠色低碳科技成果轉化,推廣應用減污降碳技術。
七、完善綠色低碳循環發展的政策保障體系
(十九)強化執法監督。依法嚴厲打擊涉生態環境違法犯罪行為,推進生態環境保護綜合行政執法與刑事司法高效銜接。
(二十)健全綠色收費價格機制。落實污水處理收費政策,完善生活垃圾處理收費制度。落實節能環保電價政策,完善高耗能、高污染和產能嚴重過剩行業差別化電價政策。深入推進農業水價綜合改革,配套建設計量設施,健全節水激勵機制。合理制定天然氣終端價格,因地制宜實施天然氣替代,拓展天然氣利用領域。
(二十一)加大財稅支持。積極爭取中央預算內專項資金,支持環境基礎設施補短板強弱項、綠色環保產業發展。積極探
索綠色制造相關扶持政策。統籌利用現有相關專項資金,對符合支持條件的節能減碳項目實施和技術研發給予支持。加大宣傳貫徹綠色低碳稅收優惠政策力度,按照國家統一部署,做好資源稅征收和水資源費改稅試點工作,出臺全省水資源稅改革試點實施辦法。
(二十二)大力發展綠色金融。充分發揮“興安嶺生態銀行”平臺作用,完善項目策劃對接、價值轉換、資金循環分配、項目監管等工作機制,推進自然生態資源的儲備、整理、提升、轉換和開發利用,打通資源-資產-資本-財富轉化通道。擴大綠色信貸、綠色債券規模,有序推進綠色保險,落實好國家對金融機構綠色金融業績評價考核要求。加強普惠金融和綠色金融體系建設,加快政府性融資擔保體系建設,加大對實體經濟、中小微企業支持力度,緩解融資難融資貴問題,推動企業融資成本保持合理水平。支持符合條件的綠色產業企業上市融資,為省內綠色產業重點企業量身推送政策。
(二十三)落實綠色標準、綠色認證和統計監測制度。落實國家各項綠色標準,執行國家綠色認證制度,鼓勵并幫助有意愿的企業開展綠色產品認證。加強日常全省能源生產、消耗等領域統計監測和信息共享工作,開展規模以上工業節能環保監測、清潔能源生產和消費監測。
(二十四)培育綠色交易市場機制。探索開展排污權、用能權、用水權、碳排放權市場化交易。積極參與全國碳排放權交易市場建設。探索建立全省用能權交易市場,做好用能權交易市場與能耗雙控工作的銜接。
(二十五)加快推進生態產品價值轉換。落實好《黑龍江省建立健全生態產品價值實現機制的實施意見》。推進大興安嶺、伊春、齊齊哈爾、綏濱等地開展創新實踐,推動森工集團儲備開發林業碳匯項目,爭取國家試點。總結試點經驗,出臺全省生態產品價值核算指南。開展森林、草原、濕地、土壤、凍土以及農業固碳減排基礎研究,進一步摸清我省碳匯存量和增量。加大碳匯特別是林業碳匯項目開發力度,加強龍粵、深哈跨省合作交流,推動碳匯項目跨區域交易。
八、認真抓好組織實施
(二十六)加強組織領導。依托省推進碳達峰碳中和工作領導小組成立專班,統籌推進建立健全綠色低碳循環發展經濟體系有關工作。各有關部門要加強協同配合,形成工作合力。省發改委要強化統籌協調,及時梳理總結各地、各有關部門綠色低碳循環發展的成效、經驗、做法。
(二十七)抓好貫徹落實。各地要落實主體責任,各有關部門要發揮職能作用,在抓落實上投入更大精力,將綠色低碳循環發展作為高質量發展的重要內容,制定完善相關配套政策,保質保量完成各項任務。
(二十八)營造良好氛圍。各類新聞媒體要講好我省綠色低碳循環發展故事,大力宣傳取得的顯著成就,積極宣揚先進典型,適時曝光負面典型,為綠色低碳循環發展營造良好氛圍。








